德中技术发布GeneralCAM1.0软件
2025-01-23
2025年1月22日,德中技术(股票代码:839939)在天津总部发布GeneralCAM1.0软件
GeneralCAM1.0软件是德中技术推出的一款面向PCB制造行业的CAM软件,主要应用于PCB电路板的制造工艺。GeneralCAM1.0软件汲取了德中技术CircuitCAM7.0~8.0系列软件的研发经验,扎根于德中技术在PCB制造工艺领域的积极探索,兼容传统PCB制造与新型干法PCB制造工艺,兼收并蓄,推陈出新。
中国是全球PCB行业的领头羊,创造了PCB行业一半以上的产值,但是PCB制造过程中必不可少的CAM软件,却长期被国外的商业CAM软件垄断,需要缴纳高昂的使用费用、维护费用以及时刻面临被封禁、限制使用的风险。德中技术作为一家有技术使命感和责任感的公司,发布GeneralCAM1.0软件,力图为此类问题的解决提供可选方案。
此次发布的的GeneralCAM1.0软件,具备以下特征:
1、良好的操控特性
GeneralCAM1.0软件采用经典窗式布局,也可灵活配置,制作个性化的操作界面。软件交互设计聚焦于人机操控体验,图标风格简洁明快,望图即可生义,操作直观轻松,软件简单易学。软件大多数功能都提供了菜单和工具栏双重操作选择,软件视图界面提供了多种模式的图形显示,PCB轮廓、骨架、实体图形一览无遗,便于操作人员快速了解设计图纸。行业内人员可无缝衔接上手操作,对于新手也具备较高的友善度,易于上手,快速入门。
图1 软件视图界面
图2实体、轮廓、骨架图形
2、强大的数据处理能力
GeneralCAM1.0软件可支持多种标准工业数据格式的导入及导出,包括HPGL、Excellon、Gerber/GerberX、DXF、PostScript等,支持自定义的.cam格式文件的保存。同时,软件支持导出自定义的.lmd数据加工文件,供德中技术研发、生产的激光、机械雕刻机使用,用于激光剥铜、机械剥铜、工艺导线生成和祛除等干法PCB制造工艺。在使用过程中,无论导入的设计文件有多少,用户都可随时将修改的文件保存为唯一的.cam文件,并且保留全部的设计信息,文件管理极为便捷、高效。
GeneralCAM1.0软件还可以同时打开多个软件进程,分别对不同的PCB设计文件进行独立操作,互不干扰,有效提升软件使用效率。
图3 简洁、高效的文件管理
图4 窗口多开
3、全面的图形编辑功能
GeneralCAM1.0提供了全面的图形编辑功能,Step采用页签设计,灵活切换,每个料号占用一个独立的窗口,可以完成当前料号的所有图形编辑操作,无需另开窗口。软件具备钻孔、线路、阻焊、文字、拼板等PCB CAM制作常规的图形编辑功能。可以轻松实现图形的镜像、旋转、阵列,以及Step的创建、复制、拼板、删除功能;快速添加导线、焊盘、铜皮、文字等;快速完成图形的同层移动/复制、跨层移动/复制以及不同图层的对齐、各属性图形的尺寸修改、线绘图形的识别与转换等;可以便捷的实现图形裁切、线路编辑等;具备强大的孔管理功能,快速实现孔补偿、合刀、排序等功能;快速完成图形选择、填充计算、捕获、测量等。GeneralCAM1.0提供的图形编辑功能,满足了PCB CAM制作的图形编辑需求,可以快速完成CAM文件的修改、制作。
图5 类型丰富的测量、捕获功能
图6 轻松调整平行线

图7 铜皮快速转换

图8便捷掏铜
4、方便快捷的PCB拼板制造过程
GeneralCAM1.0软件提供了快捷的拼板功能,可自动完成添加光标点、工具孔、自动按照设计规则铺铜、自动执行拼板计算等功能,可快速完成批量化的PCB CAM拼板工作,满足规模化制板要求。

图9 发货套板
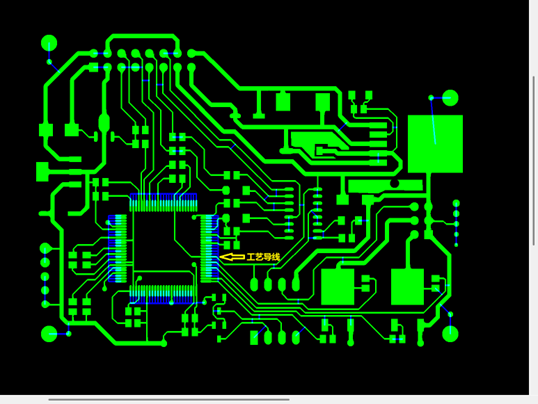
5、新型电镀工艺:工艺导线
工艺导线是新型的电镀工艺,用于金手指、电镀孔等的电镀过程。德中技术将该项工艺应用于GeneralCAM1.0中,推出了适用于电镀工艺的工艺导线模块。该模块使用计算机图形学的方法,将待电镀的孔、铜皮、金手指等区域完全导通,方便进行电镀操作。电镀完成后,使用激光或机械的方法祛除或割断工艺导线,使得PCB的电气功能不受影响。

图10 工艺导线生成

图11机械刀路隔断工艺导线

图12 激光刀路祛除工艺导线
6、应用于PCB制造的剥铜工艺
德中技术有自己独特PCB干法制造工艺,即使用激光或者机械刀具剥离铜皮,保留PCB的导电部分,再辅之以钻孔、开槽、电镀、压合等技术,完成PCB的制造过程。在之前的PCB干法制造工艺推广中,德中技术缺乏可以满足市场和客户要求的优化、修改、完善PCB设计文件的CAM软件,使得干法制造PCB工艺的推广受到限制。GeneralCAM1.0填补了德中技术干法制造PCB工艺的短板,软件集成了激光/机械剥铜制板功能,使用本软件完成PCB CAM文件的修改之后,可以直接使用剥铜模块计算剥铜刀路,并使用德中技术的激光/机械制板设备直接完成电路板导电图形的制作。剥铜工艺与工艺导线配合使用,完全改变了传统PCB制造的流程,传统的PCB制造,先钻孔,再电镀,再使用蚀刻、显影等一系列化学方法完成PCB制造,需要大量的成套设备和场地,投资巨大。德中技术的方案,先进行钻孔,再使用激光、机械方法剥除铜皮,保留导电图形和工艺导线,电镀完成后使用激光、机械方法剥离、隔断工艺导线,再进行压合等后期操作即可完成PCB制造,该工艺对场地、设备的要求低,降低了PCB制造的工艺难度,且投资规模小,制造精度高,轻量化,流程短,节能环保,非常适合电路板打样、精细制板的要求。

图13 干法剥铜工艺
关于德中技术
德中(天津)技术发展股份有限公司,致力于制造文明,开发以直接加工为特征的工艺方法、材料加工设备、工业软件,向研发、工业、教育客户提供精密激光设备,漏印版、电路板等制作用成套的技术装备。目前,德中技术的激光精密钻孔、分板、制造图形设备在裸电路板、LTCC、SMT批量生产中得到了广泛应用;以专业、成套、软硬件综合为特征,德中的激光材料选择性去除、激光切割以及检验设备已经成了精密漏印模版厂家的优选;以激光+软件为核心,并成龙配套的研发装备为载体,德中独家开发的激光/机械去除铜箔替代蚀刻、激光直接制阻焊图形、裸铜焊接等技术,正在服务于实验室级别PCB制造和小批量生产;按现有的工艺路线,以微小、紧凑、精致为特征,德中专门开发的制造电路板、陶瓷及封装基板的成套技术装备,正在满足着越来越多的个性化需求。
详情可登录德中技术网址:https://www.dct-china.cn。

津公网安备 12011602001543号